扒一扒港大最近开源的OpenHarness。
前言
按照项目仓库的介绍,OpenHarness 是一个面向开源社区的 Agent Harness。它提供轻量、可扩展、可检查的 Agent 基础设施,包括:
• Agent loop
• tools / skills / plugins
• memory / session resume
• permissions / hooks
• multi-agent coordination
• provider workflows
• React TUI
• ohmo personal-agent app
截至目前,该仓库已有 9k star。本文将尝试挖掘与解读该项目的技术架构,提取其中对以后的项目有借鉴意义、可复用的部分。在详细分析之前,我们抛出一个问题:一个 harness 框架需要包含哪几点核心内容? 在文章的最后,我们将尝试回答这个问题。
Agent Loop
Agent Loop 是所有 Harness 框架最核心的部分,是驱动 AI 持续思考、调用工具、处理结果的心脏。
OpenHarness 的 Agent Loop 主要由 9 个文件构成,包括:
1 | engine/ |
其中query.py是整个框架唯一真正的循环驱动器,扮演最重要的角色。我们先来分析一下它的实现。
query
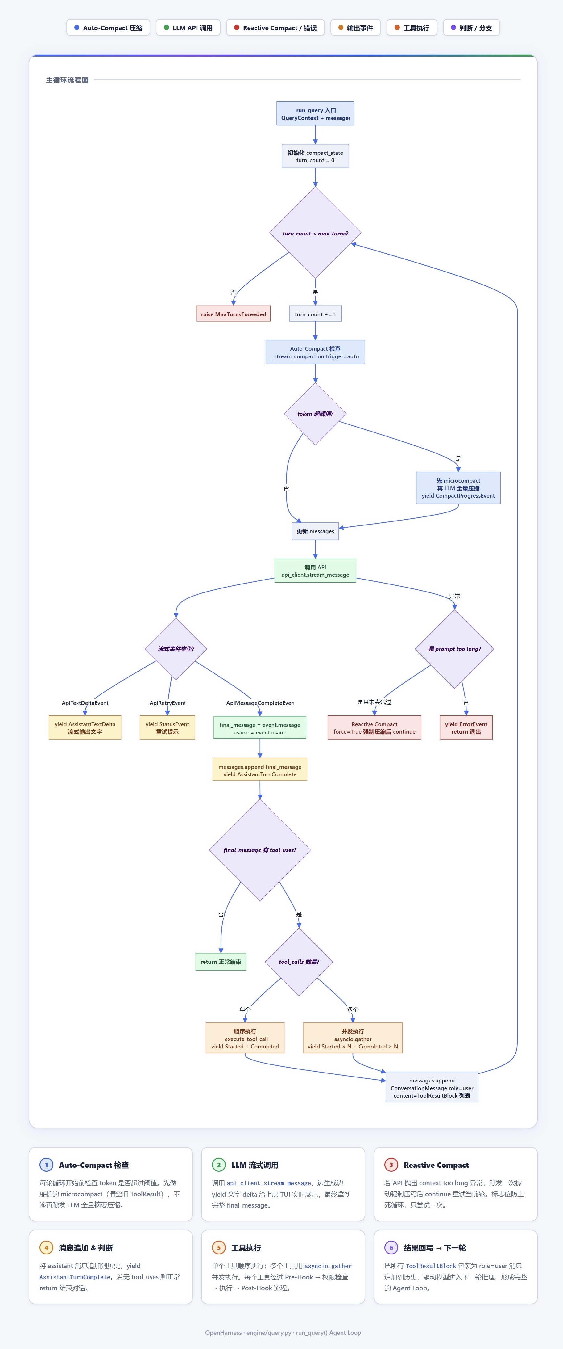
run_query 主循环
循环引擎的入口是 run_query() 函数,它接收一个 QueryContext 配置容器和一个 ConversationMessage 对象的列表作为输入。
run_query 入参
其中,QueryContext 是不可变的配置容器,在整个 run_query 生命周期内只读传入,唯一的可变状态是 tool_metadata 这个字典(通过引用共享)。其中包含以下字段:
1 |
|
而 ConversationMessage 对象定义在 messages.py 中,是对话历史中的一条消息,基于 Pydantic BaseModel。其定义为:
1 | class ConversationMessage(BaseModel): |
content 里的每个 ContentBlock 是以下四种类型之一(用 type 字段区分):
- TextBlock:文本块
- ImageBlock:图片块
- ToolUseBlock:模型发起的工具调用请求
- ToolResultBlock:工具执行结果,回传给模型
ConversationMessage 就是 Agent Loop 中流转的最小数据单元。整个 run_query() 的 messages: list[ConversationMessage] 参数,就是一个不断追加新消息的对话历史列表,每一轮循环都会往里 append 新的 assistant 消息和 tool result 消息。
run_query 循环骨架
为了精简代码与逻辑,我提取了几个循环的关键步骤,run_query() 的循环骨架如下:1
2
3
4
5
6
7
8
9
10
11
12
13
14
15
16
17
18
19
20
21
22
23
24while context.max_turns is None or turn_count < context.max_turns:
turn_count += 1
# 1. 压缩检查(每轮开始前)
async for event, usage in _stream_compaction(trigger="auto"):
yield event, usage
# 2. 调用 LLM
async for event in context.api_client.stream_message(...):
...
# 3. 处理 LLM 响应
messages.append(final_message)
yield AssistantTurnComplete(...)
# 4. 无工具调用 → 退出循环
if not final_message.tool_uses:
return
# 5. 执行工具(单个串行 / 多个并发)
...
# 6. 将工具结果追加回 messages
messages.append(ConversationMessage(role="user", content=tool_results))
其终止条件有三个:
- LLM 不再请求工具,
return(正常结束) turn_count >= max_turns,抛出MaxTurnsExceeded- API 报错且无法恢复,
yield ErrorEvent+return
整体来说,run_query() 是一个 异步生成器(AsyncIterator),每一轮循环代表 Agent 的一个”思考-行动”周期。下面是对每一个阶段的详细解释。
阶段 1:Auto-Compact(每轮开始前)1
2
3async for event, usage in _stream_compaction(trigger="auto"):
yield event, usage
messages, was_compacted = last_compaction_result
- 每轮循环开始前都会检查
token是否超过auto_compact_threshold_tokens - 压缩策略分两步:先做廉价的
microcompact(清空旧ToolResult内容),不够再做 LLM 全量摘要 - 压缩过程中 yield
CompactProgressEvent给上层展示进度
阶段 2:调用 LLM(流式)1
2
3
4
5
6async for event in context.api_client.stream_message(ApiMessageRequest(...)):
if isinstance(event, ApiTextDeltaEvent):
yield AssistantTextDelta(text=event.text), None # 实时流式文字
if isinstance(event, ApiMessageCompleteEvent):
final_message = event.message # 完整消息
usage = event.usage
- 以流式方式调用 API,边生成边
yield文字delta给上层(TUI 实时显示) - 最终拿到完整的
final_message(一个ConversationMessage)
阶段 3:异常处理 — Reactive Compact1
2
3
4
5
6
7except Exception as exc:
if not reactive_compact_attempted and _is_prompt_too_long_error(exc):
# 强制压缩后 continue 重试本轮
async for event, usage in _stream_compaction(trigger="reactive", force=True):
yield event, usage
if was_compacted:
continue
- 如果 API 报
context too long类错误,触发一次被动强制压缩,然后continue重试当前轮 - 只尝试一次(
reactive_compact_attempted标志位防止死循环)
阶段 4:消息追加 & 判断是否继续1
2
3
4
5messages.append(final_message)
yield AssistantTurnComplete(message=final_message, usage=usage), usage
if not final_message.tool_uses:
return # 模型没有调用工具 → 对话结束
- 将
assistant消息追加到历史 - 没有工具调用 → 正常结束,
return
阶段 5:工具执行1
2
3
4
5
6if len(tool_calls) == 1:
# 顺序执行,立即 yield 事件
result = await _execute_tool_call(...)
else:
# 并发执行
results = await asyncio.gather(*[_run(tc) for tc in tool_calls])
- 如果是单个工具调用,立即执行, 事件实时
yield - 如果是多个,用
asyncio.gather并发执行,全部完成后统一yield
阶段 6:工具结果回写 → 进入下一轮1
2messages.append(ConversationMessage(role="user", content=tool_results))
# 回到 while 循环顶部
- 把所有
ToolResultBlock包装成一条role="user"的消息追加到历史 - 模型下一轮会看到工具结果,继续推理
下图为其完整的流程:
工具执行 _execute_tool_call( )
_execute_tool_call() 是 run_query() 主循环中单次工具调用的完整生命周期管理器,其在 阶段 5:工具执行 阶段起作用。它工作在 LLM 输出完成之后、下一轮 LLM 调用之前 的这个窗口期,负责把模型请求的工具调用真正落地执行,并把结果写回 messages,驱动下一轮推理。
其函数签名为:1
2
3
4
5
6async def _execute_tool_call(
context: QueryContext,
tool_name: str,
tool_use_id: str,
tool_input: dict[str, object],
) -> ToolResultBlock:
- 输入:工具名、工具调用 ID、工具参数
- 输出:一个
ToolResultBlock(无论成功还是失败,永远返回结果,不抛异常)
其内部流程为:1
2
3
4
5
6
7
8
9
10
11
12
13
14
15
16
171. Pre-Hook 检查
↓
2. 查找工具(tool_registry.get)
↓
3. 校验输入(input_model.model_validate)
↓
4. 权限检查(permission_checker.evaluate)
├── 需要确认 → 弹出 permission_prompt 询问用户
└── 直接拒绝 → 返回 is_error=True
↓
5. 工具执行 tool.execute(parsed_input, ToolExecutionContext)
↓
6. 状态记忆更新 _record_tool_carryover(更新 tool_metadata 状态记忆)
↓
7. Post-Hook 执行
↓
8. 返回 ToolResultBlock
压缩机制 _stream_compaction()
这是一个嵌套的异步生成器,工作在每轮循环的入口处,设计非常精妙:1
2
3
4
5
6
7
8
9
10
11
12
13
14
15
16async def _stream_compaction(*, trigger, force=False):
progress_queue = asyncio.Queue()
# 把压缩任务扔到后台 Task
task = asyncio.create_task(auto_compact_if_needed(...))
# 前台不断轮询 progress_queue,把进度事件 yield 出去
while True:
try:
event = await asyncio.wait_for(progress_queue.get(), timeout=0.05)
yield event, None
except asyncio.TimeoutError:
if task.done():
break
# 等待 Task 完成,取结果
last_compaction_result = await task
另外,_stream_compaction() 还有一个被动触发的时机,在 API 调用异常时,会触发压缩机制。
记忆系统 tool_metadata
记忆系统工作在工具执行的前后,它贯穿整个工具调用生命周期,有写入和读取两个方向。写入时机为工具执行完成后,读取时机为工具执行时注入。其结构为:1
2
3
4
5
6
7
8
9
10
11
12
13
14
15tool_metadata = {
"task_focus_state": {
"goal": str, # 当前目标
"recent_goals": list, # 最近5个目标
"active_artifacts": list, # 最近8个活跃文件/URL
"verified_state": list, # 已验证的工作成果
"next_step": str, # 下一步计划
},
"read_file_state": list, # 最近6次文件读取记录
"invoked_skills": list, # 最近8个调用的技能
"async_agent_state": list, # 最近8个异步 Agent 活动
"recent_work_log": list, # 最近10条工作日志
"recent_verified_work": list, # 最近10条已验证工作
"permission_mode": str, # "plan" | "default"
}
其通过 _append_capped_unique() 方法来更新:1
2
3
4
5
6def _append_capped_unique(bucket, value, *, limit):
if value in bucket:
bucket.remove(value) # 去重(移到末尾)
bucket.append(value)
if len(bucket) > limit:
del bucket[:-limit] # 超限删头部(保留最新)
这是一个有界 LRU 队列,最近使用的排在末尾,超限时删除最旧的。
同时,其通过 _record_tool_carryover() 来调度,每次工具执行成功后,根据 tool_name 分发到不同的记忆桶。这些记忆会通过 ToolExecutionContext.metadata 传入每个工具的 execute() 方法,让工具能感知之前做过什么。
query的外壳层QueryEngine
前面我们深入分析了 query.py 中的循环内核,但 run_query() 本身不持有会话历史,它只接收一个 messages 列表并在上面操作。那么,谁来管理跨轮次的会话状态?答案是 query_engine.py 中的 QueryEngine 类。
QueryEngine 是 run_query() 的直接调用者,也是外部世界(TUI、API 服务等)与 Agent Loop 交互的唯一入口。它的核心职责可以概括为三件事:管理会话历史、累计用量统计、组装并调用内核。
其工作流程为:
核心状态
QueryEngine 在 __init__ 中持有以下关键状态:
1 | self._messages: list[ConversationMessage] = [] # 完整会话历史 |
其中,所有历史消息都存在 _messages。_tool_metadata 通过引用传递给 QueryContext,因此 run_query() 内部对它的修改会直接反映到 QueryEngine 上。
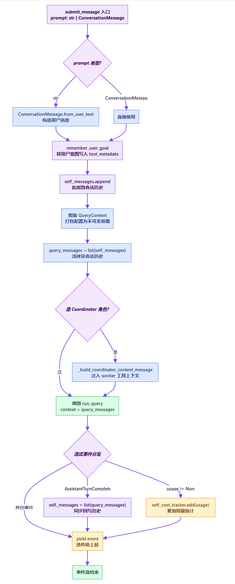
对外入口 submit_message()
submit_message() 是用户发送消息的入口,其流程为:
1 | async def submit_message(self, prompt: str | ConversationMessage) -> AsyncIterator[StreamEvent]: |
这里有几个值得注意的设计:
- 调用
run_query()前会先list(self._messages)做一次浅拷贝,内核在副本上操作,只有在收到AssistantTurnComplete事件时才同步回写,避免中途异常导致历史被污染 - 在进入循环前调用
remember_user_goal()将用户意图写入tool_metadata,让记忆系统在第一轮工具执行时就能感知到当前目标 - 对于 Coordinator 角色,会通过
_build_coordinator_context_message()构造一条携带 worker 工具上下文的合成消息,追加到query_messages末尾
中断恢复 continue_pending()
除了 submit_message(),QueryEngine 还提供了 continue_pending() 方法,用于恢复被中断的工具循环:
1 | async def continue_pending(self, *, max_turns: int | None = None) -> AsyncIterator[StreamEvent]: |
与 submit_message() 的区别在于:它不追加新的用户消息,直接把当前 _messages(末尾是上次未处理完的 ToolResultBlock)传给 run_query(),让模型从中断处继续推理。
配合 has_pending_continuation() 方法使用,该方法检查对话是否在工具结果处中断:
1 | def has_pending_continuation(self) -> bool: |
QueryEngine 与 run_query 的职责边界
QueryEngine |
run_query() |
|
|---|---|---|
| 定位 | 对外 API 层 | 内核循环层 |
| 管理 | 会话历史 _messages、用量累计 CostTracker |
while 循环、工具调度 |
| 感知 | 知道这是第几次对话、总共花了多少 token | 只知道这一次查询 |
| 输入 | 用户的 str 或 ConversationMessage |
已组装好的 messages 列表 |
| 输出 | 聚合后的 StreamEvent 流 |
原始 (StreamEvent, UsageSnapshot) 元组流 |
| 可变状态 | _messages、_cost_tracker、_tool_metadata |
仅操作传入的 messages 副本 |
简单来说,QueryEngine 是有状态的会话管理器,run_query() 是无状态的循环引擎。前者负责记住过去,后者负责执行当下。
Tools 工具体系
在 Agent Loop 章节中,我们看到 _execute_tool_call() 通过 tool_registry.get(tool_name) 查找工具、调用 tool.execute() 执行。但工具本身是如何定义、注册和组织的?这一章来拆解 OpenHarness 的工具体系。
OpenHarness 的工具体系由三层构成:
1 | tools/ |
抽象层:BaseTool 与 ToolRegistry
BaseTool
所有工具的基类定义在 tools/base.py 中,非常精简:
1 | class BaseTool(ABC): |
几个设计要点:
input_model是一个 PydanticBaseModel子类,_execute_tool_call()在调用execute()前会先用input_model.model_validate(tool_input)做参数校验,校验失败直接返回is_error=True的ToolResultBlock,不会进入工具执行is_read_only()用于权限检查。在default模式下,只读工具(如read_file、grep)直接放行,只有写操作才需要用户确认to_api_schema()把工具转换为 LLM API 需要的 JSON Schema 格式,input_model.model_json_schema()自动从 Pydantic 模型生成
工具执行的上下文和返回值也定义在同一文件中:
1 |
|
ToolExecutionContext.metadata 就是上一章提到的 tool_metadata 记忆字典,通过引用传入每个工具的 execute() 方法。
ToolRegistry
工具注册表是一个简单的 dict[str, BaseTool] 包装:
1 | class ToolRegistry: |
to_api_schema() 会在每次调用 LLM 时被使用,把所有已注册工具的 schema 一次性传给 API,让模型知道自己可以调用哪些工具。
内置工具
OpenHarness 内置了 37 个工具,在 tools/__init__.py 的 create_default_tool_registry() 函数中统一注册。这些工具可以按功能分为几类:
| 类别 | 工具 | 说明 |
|---|---|---|
| Shell | bash |
执行 shell 命令,捕获 stdout/stderr |
| 文件操作 | read_file、file_write、edit_file、notebook_edit |
读、写、编辑文件 |
| 搜索 | grep、glob、tool_search、web_search |
正则搜索、文件匹配、工具自省、网页搜索 |
| 交互 | ask_user_question |
向用户提问 |
| Agent | agent、send_message |
派生子 Agent、跨 Agent 通信 |
| Team | team_create、team_delete |
创建/删除 Agent 团队 |
| Task | task_create、task_get、task_list、task_stop、task_output、task_update |
后台任务管理 |
| Cron | cron_create、cron_list、cron_delete、cron_toggle |
定时任务管理 |
| 模式切换 | enter_plan_mode、exit_plan_mode、enter_worktree、exit_worktree |
切换权限模式 / Git worktree |
| MCP | mcp_auth、list_mcp_resources、read_mcp_resource |
MCP 服务认证与资源访问 |
| 其他 | skill、config、brief、sleep、todo_write、web_fetch、lsp、remote_trigger |
技能查询、配置、LSP 等 |
下面挑几个典型工具分析其实现模式。
BashTool — 最典型的工具实现
BashTool 是最能体现工具实现模式的例子:
1 | class BashToolInput(BaseModel): |
几个值得注意的防御性设计:
- 超时保护:通过
asyncio.wait_for+timeout_seconds参数(默认 600 秒),超时后强制 kill 进程 - 输出截断:超过 12000 字符时截断并追加
...[truncated]...,防止巨量输出撑爆上下文 - 取消安全:捕获
asyncio.CancelledError,确保进程被正确终止后再 re-raise - 错误判定:通过
process.returncode != 0自动标记is_error
GrepTool — 双引擎降级策略
GrepTool 展示了一种有趣的双引擎降级模式:
1 | async def execute(self, arguments, context): |
它先尝试调用系统安装的 ripgrep(通过 shutil.which("rg") 检测),如果不可用则降级到纯 Python 的逐文件正则匹配。这保证了工具在任何环境下都能工作,同时在有 ripgrep 的环境下获得最佳性能。
FileEditTool — 沙箱路径校验
FileEditTool 展示了沙箱安全机制:
1 | async def execute(self, arguments, context): |
当 OpenHarness 运行在 Docker 沙箱模式下时,所有文件操作工具都会先通过 validate_sandbox_path() 校验路径是否在允许范围内,防止 LLM 通过工具逃逸到宿主机文件系统。
MCP 工具适配器
OpenHarness 通过 McpToolAdapter 把外部 MCP(Model Context Protocol)服务暴露的工具包装成标准的 BaseTool:
1 | class McpToolAdapter(BaseTool): |
关键设计:
- 动态模型生成:
_input_model_from_schema()根据 MCP 工具的 JSON Schema 动态创建 Pydantic 模型,使得外部工具也能享受参数校验 - 命名隔离:使用
mcp__{server}__{tool}的命名规则,避免与内置工具冲突 - 注册时机:在
create_default_tool_registry()中,如果传入了mcp_manager,会遍历所有 MCP 工具并逐一注册
Skills 技能系统
Skills 和 Tools 是两个不同层次的概念。Tool 是可执行的函数(如 bash、read_file),而 Skill 是一段预定义的 Markdown 文本(如 “如何做 code review”、”如何写测试”),通过 skill 工具读取后注入 LLM 上下文,指导模型的行为模式。
SkillDefinition
Skill 的数据结构非常简单:
1 |
|
三源加载
load_skill_registry() 从三个来源加载技能,按优先级依次注册:
1 | def load_skill_registry(cwd, *, extra_skill_dirs, extra_plugin_roots, settings): |
OpenHarness 内置了 7 个技能:commit、debug、diagnose、plan、review、simplify、test,都是 Markdown 文件,存放在 skills/bundled/content/ 目录下。
用户可以在 ~/.openharness/skills/ 下创建自定义技能,目录结构为 <skill-name>/SKILL.md,支持 YAML frontmatter 定义 name 和 description。
SkillTool — 桥接工具
SkillTool 是 Tools 和 Skills 之间的桥梁。当 LLM 调用 skill 工具时,它会从 SkillRegistry 中查找对应的技能并返回其 Markdown 内容:
1 | class SkillTool(BaseTool): |
这意味着 LLM 可以在需要时主动”查阅手册”——比如在做 code review 前先调用 skill("review") 获取 review 指南,然后按照指南执行。
Plugins 插件系统
Plugins 是 OpenHarness 的最外层扩展机制,一个插件可以同时贡献 Skills、Commands、Agents、Hooks 和 MCP 服务。
插件结构
一个标准的插件目录结构为:
1 | my-plugin/ |
其中 plugin.json 是插件的入口清单:
1 | class PluginManifest(BaseModel): |
插件发现与加载
load_plugins() 从两个位置发现插件:
1 | def discover_plugin_paths(cwd, extra_roots): |
加载过程会解析 plugin.json,然后分别加载插件贡献的各类资源:
1 | def load_plugin(path, enabled_plugins): |
最终,LoadedPlugin 是一个聚合了所有贡献物的数据容器:
1 |
|
Memory / Session Resume
Agent 的一次对话可能持续数十轮,上下文窗口终究有限;而用户关掉终端后,下次还想从断点继续。OpenHarness 围绕这两个核心矛盾,构建了一套三层记忆体系:运行时记忆(tool_metadata)、上下文压缩(Compact)、会话持久化(Session Storage)。三者分别解决”当前轮次记住什么”、”上下文快满了怎么办”、”关掉再打开怎么恢复”的问题。
1 | memory/ |
第一层:运行时记忆 tool_metadata
在 Agent Loop 章节中我们已经介绍过 tool_metadata 的结构和写入机制。这里从更宏观的视角审视它在记忆体系中的定位。
tool_metadata 是一个纯内存字典,生命周期等于一次 QueryEngine 实例的存活期。它通过引用共享给 QueryContext,在 run_query() 内核中被 _record_tool_carryover() 持续更新,又通过 ToolExecutionContext.metadata 注入每个工具的 execute() 方法。
其核心设计思想是有界 LRU:每个记忆桶都有容量上限(如 read_file_state 最多 6 条、recent_work_log 最多 10 条),超限时删除最旧的条目。这保证了记忆的时效性——Agent 总是记住最近做过什么,而不是被远古历史淹没。
但 tool_metadata 有一个天然局限:它只存在于内存中,进程退出即消失。为了跨会话保留关键状态,OpenHarness 在会话持久化时会选择性序列化其中的部分字段:
1 | _PERSISTED_TOOL_METADATA_KEYS = ( |
只有这 9 个键会被写入磁盘。像 permission_mode(当前权限模式)、task_focus_state(当前工作焦点)这类对恢复上下文至关重要的字段被保留,而临时性的中间状态则被丢弃。
第二层:上下文压缩 Compact
当对话历史的 token 数逼近上下文窗口时,必须在”丢失信息”和”无法继续”之间做出取舍。OpenHarness 的压缩系统采用渐进式四级降级策略,从最廉价的操作开始,逐级升级到最昂贵的 LLM 摘要:
第 1 级:Microcompact
1 | def microcompact_messages(messages, *, keep_recent=5): |
Microcompact 是零 LLM 调用的纯规则操作。它只清空旧的 ToolResultBlock 内容,保留最近 5 个工具结果不动。这是因为旧的 bash 输出、grep 结果等在后续推理中价值极低,清掉它们可以廉价地释放大量 token。
可压缩的工具类型被硬编码在 COMPACTABLE_TOOLS 集合中:
1 | COMPACTABLE_TOOLS = frozenset({ |
第 2 级:Context Collapse
1 | def try_context_collapse(messages, *, preserve_recent): |
如果 Microcompact 后 token 仍然超标,进入 Context Collapse。这一步对较旧消息中的超长 TextBlock 做确定性截断:保留头部 900 字符和尾部 500 字符,中间折叠。同样不需要 LLM 调用。
第 3 级:Session Memory
1 | def try_session_memory_compaction(messages, *, preserve_recent=12, trigger, metadata): |
Session Memory 是一种确定性摘要:遍历较旧的消息,每条提取 160 字符的文本摘要(或工具调用名称),拼接成一条合成的 "Session memory summary" 消息。总量限制在 48 行 / 4000 字符以内。这一步仍然不调用 LLM,但信息损失比前两级更大。
第 4 级:Full Compact(LLM 摘要)
当前三级都不够时,触发完整的 LLM 摘要。其流程为:
1 | 1. Microcompact(先做一轮廉价清理) |
Compact prompt 要求 LLM 输出两个 XML 块:<analysis> 是思考过程(会被丢弃),<summary> 是结构化摘要(会被保留)。摘要必须包含 9 个章节:用户请求、技术概念、文件与代码、错误与修复、问题解决、用户原始消息、待办任务、当前工作、建议下一步。
Compact Attachments
Full Compact 的一个精妙设计是 Compact Attachments——在压缩时从 tool_metadata 中提取关键状态,作为独立的”附件消息”注入到压缩后的消息列表中:
1 | def _build_compact_attachments(messages, *, metadata): |
这些 Attachment 确保了压缩后模型不会”失忆”——即使旧消息被摘要替代,关键的工作状态仍然以结构化形式保留在上下文中。
触发时机
压缩有三种触发方式:
| 触发方式 | 时机 | 行为 |
|---|---|---|
| auto | 每轮循环开始前,_stream_compaction(trigger="auto") |
检查 token 是否超过阈值,超过则自动触发 |
| reactive | API 返回 prompt too long 错误时 |
强制压缩后 continue 重试当前轮 |
| manual | 用户执行 /compact 命令 |
直接调用 compact_conversation() |
Auto-compact 的阈值计算为:
1 | threshold = context_window - max_output_tokens(20000) - buffer(13000) |
例如对于 200K 上下文窗口的模型,阈值约为 167K token。
容错机制
压缩过程本身也可能失败(比如摘要请求也超出上下文),OpenHarness 设计了多重容错:
- PTL Retry:如果摘要请求本身
prompt too long,调用truncate_head_for_ptl_retry()丢弃最旧的 1/5 对话轮次后重试,最多重试 3 次 - 流式重试:摘要调用超时(25 秒)或异常时,最多重试 2 次
- 连续失败上限:
AutoCompactState.consecutive_failures达到 3 次后停止尝试,避免死循环 - Passthrough 降级:如果所有压缩手段都失败,返回原始消息不做任何修改
第三层:会话持久化 Session Storage
会话持久化解决的是跨进程的记忆问题——用户关掉终端后,下次启动时能恢复到上次的对话状态。
存储结构
每个项目的会话存储在 ~/.openharness/data/sessions/<project-name>-<hash>/ 目录下:
1 | def get_project_session_dir(cwd): |
目录名由项目名 + 路径哈希前 12 位组成,保证不同项目的会话互不干扰。目录下包含:
latest.json:最近一次会话快照session-<id>.json:按 ID 命名的历史快照
快照内容
每次保存的快照包含完整的会话恢复所需信息:
1 | payload = { |
注意 messages 是完整序列化的——每条 ConversationMessage 通过 Pydantic 的 model_dump(mode="json") 转为 JSON,包括所有的 TextBlock、ToolUseBlock、ToolResultBlock。这意味着恢复时可以精确还原对话历史,模型看到的上下文与中断前完全一致。
恢复流程
CLI 提供两种恢复方式:
1 | # 恢复最近一次会话 |
恢复的核心逻辑在 CLI 中:
1 | if continue_session: |
REPL 收到 restore_messages 后,通过 QueryEngine.load_messages() 直接替换内存中的会话历史,restore_tool_metadata 则恢复运行时记忆字典。恢复完成后,has_pending_continuation() 会检查对话是否在工具结果处中断——如果是,自动调用 continue_pending() 让模型从断点继续推理。
Session Backend 抽象
会话存储通过 SessionBackend Protocol 做了抽象:
1 | class SessionBackend(Protocol): |
默认实现 OpenHarnessSessionBackend 基于本地文件系统,但这个 Protocol 设计意味着可以轻松替换为数据库、云存储等后端。
持久化项目记忆 MEMORY.md
除了会话级别的持久化,OpenHarness 还提供了项目级别的持久化记忆——MEMORY.md 系统。
存储结构
每个项目的持久化记忆存储在 ~/.openharness/data/memory/<project-name>-<hash>/ 目录下:
1 | def get_project_memory_dir(cwd): |
目录下包含:
MEMORY.md:记忆索引文件,列出所有记忆条目<slug>.md:各个记忆文件,支持 YAML frontmatter
记忆管理
memory/manager.py 提供了记忆文件的 CRUD 操作:
1 | def add_memory_entry(cwd, title, content) -> Path: |
记忆注入
在每次对话开始时,load_memory_prompt() 会将 MEMORY.md 的内容注入系统提示词:
1 | def load_memory_prompt(cwd, *, max_entrypoint_lines=200): |
这意味着 Agent 在每次对话中都能”看到”项目的持久化记忆,并且可以通过工具主动读写记忆文件。
记忆检索
memory/search.py 提供了基于关键词的启发式检索:
1 | def find_relevant_memories(query, cwd, *, max_results=5): |
检索时,元数据(标题 + 描述)的匹配权重是正文的 2 倍,确保标注良好的记忆优先浮出。支持 ASCII 词和汉字的混合分词。
个性化:会话结束时的事实提取
OpenHarness 还有一个巧妙的被动学习机制:在每次会话结束时,session_hook.py 会自动从对话历史中提取环境相关的事实。
1 | def update_rules_from_session(messages): |
extractor.py 中定义了 10 种正则模式,用于捕获:
| 类型 | 示例 |
|---|---|
| SSH 主机 | ssh user@192.168.1.1 |
| IP 地址 | 10.0.0.5 |
| 数据路径 | /mnt/data/landing/... |
| Conda 环境 | conda activate myenv |
| Python 版本 | Python 3.11.4 |
| API 端点 | https://api.example.com/v1/ |
| 环境变量 | export CUDA_VISIBLE_DEVICES=0,1 |
| Git 仓库 | github.com/org/repo |
| Ray 集群 | ray start --address 10.0.0.1:6379 |
| Cron 表达式 | 0 3 * * * /path/to/script |
提取的事实通过 key 去重(如 ssh_host:user@192.168.1.1),新事实的 confidence 更高时覆盖旧值。最终生成的 rules.md 会被注入后续会话的系统提示词,让 Agent 自动感知用户的工作环境。
三层记忆的协作关系
| 层次 | 存储介质 | 生命周期 | 写入时机 | 读取时机 |
|---|---|---|---|---|
| tool_metadata | 内存字典 | 单次 QueryEngine 实例 | 每次工具执行后 | 每次工具执行时注入 |
| Compact | 内存(消息列表重建) | 单次对话 | token 超阈值时 | 压缩后的下一轮推理 |
| Session Storage | 磁盘 JSON | 跨进程 | 会话结束 / 手动保存 | --continue / --resume |
| MEMORY.md | 磁盘 Markdown | 跨会话(永久) | Agent 主动写入 | 每次对话注入系统提示词 |
| Personalization | 磁盘 JSON + Markdown | 跨会话(永久) | 会话结束时自动提取 | 后续会话注入系统提示词 |
简单来说,tool_metadata 是工作记忆(Working Memory),Compact 是短期记忆的压缩策略(Short-term Memory Compression),Session Storage 是情景记忆(Episodic Memory),MEMORY.md 是语义记忆(Semantic Memory),Personalization 是程序性记忆(Procedural Memory)。五者协同,让 Agent 在有限的上下文窗口内尽可能多地保留有用信息,同时支持跨会话的连续性。
Permissions & Hooks
LLM 驱动的 Agent 拥有执行 shell 命令、编辑文件、发起网络请求等能力,这意味着一次错误的工具调用可能造成不可逆的后果。OpenHarness 在 Agent Loop 的工具执行路径上设置了两道关卡:Permission(权限检查) 和 Hook(生命周期钩子)。前者是一套确定性的规则引擎,决定某个工具调用能不能跑;后者是一套可扩展的事件总线,允许外部逻辑在关键节点介入。
1 | permissions/ |
权限模式 PermissionMode
OpenHarness 定义了三种权限模式,通过 PermissionMode 枚举表示:
1 | class PermissionMode(str, Enum): |
三种模式的设计对应三种使用场景:
| 模式 | 适用场景 |
|---|---|
| DEFAULT | 日常交互开发 |
| PLAN | 纯规划 / 代码审查 |
| FULL_AUTO | CI/CD、沙箱环境 |
模式可以通过 CLI 参数 --permission-mode、配置文件 permission.mode、或运行时 /permissions 命令动态切换。--dangerously-skip-permissions 标志会强制设为 FULL_AUTO,仅建议在沙箱环境中使用。
权限配置 PermissionSettings
权限模式只是最粗粒度的控制。PermissionSettings 提供了更细粒度的规则:
1 | class PermissionSettings(BaseModel): |
这四个列表构成了一套优先级递减的规则链:黑名单 > 白名单 > 路径规则 > 命令规则 > 模式默认行为。
PermissionChecker 决策引擎
PermissionChecker.evaluate() 是权限系统的核心,它接收工具名、只读标志、文件路径和命令字符串,返回一个 PermissionDecision:
1 |
|
决策流程按以下顺序逐级判定,命中即返回:
1 | 1. 敏感路径硬编码拦截(SENSITIVE_PATH_PATTERNS) |
敏感路径硬编码保护
决策链的第一步是不可覆盖的硬编码保护。无论用户如何配置权限模式或白名单,以下路径始终被拒绝:
1 | SENSITIVE_PATH_PATTERNS: tuple[str, ...] = ( |
这是一道纵深防御(Defence in Depth)措施,即使 LLM 被 prompt injection 诱导去读取 ~/.ssh/id_rsa,权限系统也会在工具执行前将其拦截。使用 fnmatch 做 glob 匹配,同时对路径做 rstrip("/") + 追加 / 的双重匹配,确保目录级工具(如 grep --root /home/user/.ssh)也能被正确拦截。
路径解析的两层探测
在调用 evaluate() 之前,_execute_tool_call() 会通过 _resolve_permission_file_path() 提取文件路径。这个函数采用两层探测策略:
1 | def _resolve_permission_file_path(cwd, raw_input, parsed_input): |
先查 raw_input(原始 JSON dict),再查 parsed_input(Pydantic model 实例)。这是因为不同工具的参数命名可能不一致——read_file 用 file_path,grep 用 root,bash 则没有路径参数。两层探测确保了路径规则能覆盖所有工具类型。
命令提取 _extract_permission_command() 同理,先查 raw_input["command"],再查 parsed_input.command。
权限确认交互
当 PermissionDecision.requires_confirmation == True(DEFAULT 模式下的变更工具),_execute_tool_call() 会调用 context.permission_prompt 回调:
1 | if decision.requires_confirmation and context.permission_prompt is not None: |
permission_prompt 是一个可注入的异步函数。在 TUI 模式下,它由 ui/permission_dialog.py 提供:
1 | async def ask_permission(tool_name: str, reason: str) -> bool: |
在 API 模式或 FULL_AUTO 模式下,permission_prompt 为 None,此时 requires_confirmation 的决策会直接变为拒绝。这个设计确保了无人值守环境下不会因为等待用户输入而挂起。
Hook 事件体系
Hooks 是 OpenHarness 的可扩展拦截点。与 Permission 的确定性规则不同,Hooks 允许用户注入任意逻辑——shell 脚本、HTTP 回调、甚至 LLM 判断。
6 种生命周期事件
1 | class HookEvent(str, Enum): |
这 6 个事件覆盖了 Agent 生命周期的关键节点。其中 PRE_TOOL_USE 和 POST_TOOL_USE 在 _execute_tool_call() 内部触发,SESSION_START 和 SESSION_END 在 ui/runtime.py 的 start_runtime() / close_runtime() 中触发,PRE_COMPACT 和 POST_COMPACT 在 compact/__init__.py 的压缩流程中触发。
4 种 Hook 类型
每种 Hook 类型对应一种执行方式:
1. CommandHookDefinition — Shell 命令
1 | class CommandHookDefinition(BaseModel): |
执行时,$ARGUMENTS 占位符会被替换为 JSON 序列化的 payload(经 shlex.quote 转义)。环境变量 OPENHARNESS_HOOK_EVENT 和 OPENHARNESS_HOOK_PAYLOAD 也会注入子进程。以 returncode == 0 判定成功。
2. HttpHookDefinition — HTTP 回调
1 | class HttpHookDefinition(BaseModel): |
向指定 URL 发送 POST {"event": "...", "payload": {...}},以 HTTP 2xx 判定成功。适合与外部审计系统、Slack 通知等集成。
3. PromptHookDefinition — LLM 轻量验证
1 | class PromptHookDefinition(BaseModel): |
将 payload 注入 prompt 模板后发送给 LLM,要求返回 {"ok": true} 或 {"ok": false, "reason": "..."}。系统提示词要求模型做简短判断。
4. AgentHookDefinition — LLM 深度验证
1 | class AgentHookDefinition(BaseModel): |
与 Prompt 类型类似,但系统提示词额外要求模型”更彻底地推理 payload 后再决定”,且默认超时更长。适合需要深度分析的安全审查场景。
Matcher 过滤
每种 Hook 都支持可选的 matcher 字段,使用 fnmatch 语法对事件 payload 做过滤:
1 | def _matches_hook(hook, payload): |
例如,配置 matcher: "bash" 的 Hook 只会在 bash 工具调用时触发,而不会干扰 read_file 或 grep。
HookRegistry 与加载
HookRegistry 是一个按事件分组的注册表:
1 | class HookRegistry: |
加载函数 load_hook_registry() 从两个来源收集 Hook 定义:
1 | def load_hook_registry(settings, plugins=None) -> HookRegistry: |
这意味着 Hook 既可以通过项目配置文件(.openharness/settings.json)定义,也可以通过插件系统注入。
HookExecutor 执行引擎
HookExecutor 是 Hook 的运行时执行器,持有 HookRegistry 和 HookExecutionContext:
1 |
|
execute() 方法遍历指定事件的所有 Hook,逐个执行并收集结果:
1 | async def execute(self, event: HookEvent, payload: dict) -> AggregatedHookResult: |
聚合结果与阻断
AggregatedHookResult 聚合所有 Hook 的执行结果,关键属性是 blocked:
1 |
|
只要任意一个 Hook 的 blocked == True,整个事件就被阻断。在 _execute_tool_call() 中,PRE_TOOL_USE 的阻断会直接返回错误的 ToolResultBlock,工具不会被执行:
1 | if context.hook_executor is not None: |
而 POST_TOOL_USE 的结果不影响工具执行(工具已经跑完了),仅用于审计和通知。
热重载 HookReloader
HookReloader 提供了配置文件变更时的自动重载能力:
1 | class HookReloader: |
通过比较文件的 st_mtime_ns(纳秒级修改时间),只在文件实际变更时重新加载。这意味着用户可以在会话进行中修改 Hook 配置,无需重启。
Permission 与 Hook 的协作
在 _execute_tool_call() 中,Permission 和 Hook 的执行顺序是精心设计的:
1 | _execute_tool_call(tool_name, tool_input) |
Hook 在 Permission 之前执行。这个顺序意味着:
- Hook 可以在 Permission 检查之前就拦截请求(例如,一个 CI 环境的 Hook 可以拒绝所有非白名单仓库的操作)
- Permission 是最后一道确定性防线,不受 Hook 配置影响
- POST_TOOL_USE Hook 能拿到完整的执行结果(包括输出和错误状态),用于审计日志
这种”Hook 先行、Permission 兜底”的设计,让安全策略既可扩展又有底线保障。
Multi-Agent Coordination
单个 Agent 的能力受限于一条串行的推理链:它一次只能执行一个工具调用,一次只能关注一个子任务。当工程任务的规模扩大——跨多个文件的重构、并行的调研与实现、独立的测试验证——串行执行成为瓶颈。OpenHarness 的 Multi-Agent 系统将单一 Agent 扩展为一个协调者-工作者(Coordinator-Worker)架构,让多个 Agent 实例并发执行,同时共享权限、通信和文件系统。
1 | coordinator/ |
Coordinator-Worker 架构
Multi-Agent 系统采用星型拓扑:一个 Coordinator(协调者)负责任务分解、结果综合和用户交互,多个 Worker(工作者)负责具体执行。
Coordinator 本身也是一个 Agent,但它的工具集被限制为三个专用工具:
| 工具 | 用途 |
|---|---|
agent |
生成一个新的 Worker |
send_message |
向已有 Worker 发送后续指令 |
task_stop |
终止一个正在运行的 Worker |
Worker 则拥有完整的工具集(bash、file_read、file_edit、grep、glob 等),但看不到 Coordinator 与用户的对话历史。每个 Worker 的上下文是独立的,所有信息必须通过 Coordinator 的 prompt 显式传递。
Coordinator 模式检测
Coordinator 模式通过环境变量 CLAUDE_CODE_COORDINATOR_MODE 激活:
1 | def is_coordinator_mode() -> bool: |
激活后,系统提示词被替换为一套专门的协调指令(get_coordinator_system_prompt()),包含:
- 角色定义:你是协调者,负责分解任务、指挥 Worker、综合结果
- 工具说明:
agent/send_message/task_stop的使用方式 - 任务工作流:Research → Synthesis → Implementation → Verification 四阶段
- 并发策略:只读任务并行、写入任务串行、验证可与实现交错
- Prompt 编写规范:Worker 看不到对话历史,prompt 必须自包含
Worker 结果通知
Worker 完成任务后,结果以 XML 格式的 <task-notification> 注入 Coordinator 的对话流:
1 |
|
序列化为 XML 后作为 user 角色消息注入:
1 | <task-notification> |
Coordinator 需要区分真正的用户消息和 <task-notification>——通过检测 <task-notification> 开头标签来判断。
Agent 定义系统
每个 Agent(无论是 Coordinator 还是 Worker)都由 AgentDefinition 描述:
1 | class AgentDefinition(BaseModel): |
Agent 定义从 YAML 文件加载(支持 frontmatter 格式),存放在 ~/.openharness/agents/ 或项目级 .openharness/agents/ 目录下。get_builtin_agent_definitions() 提供内置的 Agent 模板。
执行后端 TeammateExecutor
TeammateExecutor 是一个 Protocol,定义了 Worker 的生命周期接口:
1 |
|
OpenHarness 提供了三种后端实现:
SubprocessBackend — 子进程模式
每个 Worker 作为独立的 OS 进程运行,通过 BackgroundTaskManager 管理:
1 | class SubprocessBackend: |
子进程继承父进程的环境变量(API Key、代理设置等),通过 build_inherited_env_vars() 显式转发。关键的是,CLAUDE_CODE_COORDINATOR_MODE 被强制设为 "0",防止 Worker 递归进入协调模式。
InProcessBackend — 进程内模式
每个 Worker 作为当前进程内的 asyncio.Task 运行,通过 contextvars 实现上下文隔离:
1 | class InProcessBackend: |
asyncio.create_task() 会自动复制当前的 Context,因此每个 Task 拥有独立的 ContextVar 状态。TeammateAbortController 提供双信号取消机制:
- graceful cancel:设置
cancel_event,Agent 完成当前工具调用后退出 - force cancel:设置
force_cancel,直接取消 asyncio Task
进程内模式的优势是零启动开销和共享内存,劣势是所有 Worker 共享同一个 Python 进程的 GIL。
Pane Backend — 终端面板模式
tmux 和 iTerm2 后端将每个 Worker 运行在独立的终端面板中,提供可视化的并行执行体验。PaneBackend Protocol 定义了面板管理接口(创建、发送命令、设置颜色/标题、隐藏/显示、重新布局等)。
BackendRegistry 自动检测
BackendRegistry 负责检测和选择最佳后端:
1 | class BackendRegistry: |
面板后端的检测更复杂(detect_pane_backend()):
1 | 1. 在 tmux 内 → 使用 tmux |
mark_in_process_fallback() 方法允许在 spawn 失败时永久切换到进程内模式,避免后续 spawn 反复失败。
文件级邮箱 TeammateMailbox
Leader 与 Worker 之间的通信通过文件级异步消息队列实现:
1 | ~/.openharness/teams/<team>/agents/<agent_id>/inbox/ |
每条消息是一个独立的 JSON 文件,文件名格式为 <timestamp>_<message_id>.json,按时间戳排序即可保证消息顺序。
1 |
|
写入采用原子操作:先写 .tmp 文件,再 os.replace() 重命名,确保读者永远不会看到半写的消息。并发写入通过 exclusive_file_lock 保护——在 POSIX 系统上使用 fcntl.flock,在 Windows 上使用 msvcrt.locking。
支持 7 种消息类型:
| 类型 | 方向 | 用途 |
|---|---|---|
user_message |
Leader → Worker | 任务指令 / 后续消息 |
permission_request |
Worker → Leader | 请求执行变更工具的权限 |
permission_response |
Leader → Worker | 权限审批结果 |
sandbox_permission_request |
Worker → Leader | 请求沙箱网络访问权限 |
sandbox_permission_response |
Leader → Worker | 沙箱权限审批结果 |
shutdown |
Leader → Worker | 终止请求 |
idle_notification |
Worker → Leader | Worker 空闲通知 |
跨进程权限同步
在 Multi-Agent 场景下,Worker 可能需要执行变更工具(如 file_edit、bash),但权限确认的 UI 在 Leader 进程中。permission_sync.py 实现了一套跨进程权限协商协议:
1 | Worker Leader |
请求通过两种通道传递:
- 文件目录:
~/.openharness/teams/<team>/permissions/pending/<id>.json→ Leader 读取 → 移动到resolved/<id>.json - 邮箱消息:通过
TeammateMailbox的permission_request/permission_response消息类型
SwarmPermissionRequest 携带完整的工具调用上下文:
1 |
|
Leader 可以批准、拒绝、或修改输入后批准。批准时还可以附带 permission_updates(”始终允许”规则),后续相同类型的操作将自动放行。
团队持久化 TeamLifecycleManager
团队的元数据持久化到磁盘:
1 | ~/.openharness/teams/<name>/ |
TeamFile 记录团队的完整状态:
1 |
|
TeamMember 记录每个成员的运行时状态:
1 |
|
TeamLifecycleManager 提供完整的 CRUD 操作,所有写入都是原子的(.tmp + rename)。成员的活跃状态(is_active)和权限模式(mode)可以在运行时动态更新。
Git Worktree 文件系统隔离
当多个 Worker 同时修改文件时,文件冲突是最大的风险。OpenHarness 通过 Git worktree 为每个 Worker 提供独立的文件系统视图:
1 | class WorktreeManager: |
Worktree 存储在 ~/.openharness/worktrees/<slug>/,每个 worktree 拥有独立的分支(worktree-<slug>),从 HEAD 创建。_symlink_common_dirs() 会将 node_modules、.venv、__pycache__、.tox 等大目录符号链接到主仓库,避免磁盘浪费。
Slug 验证(validate_worktree_slug())防止路径遍历攻击:
- 最大 64 字符
- 每个
/分隔的段必须匹配[a-zA-Z0-9._-]+ - 禁止
.和..段 - 禁止绝对路径
环境继承与隔离
Worker 进程需要继承 Leader 的关键配置,但又不能继承所有状态。spawn_utils.py 精确控制了继承边界:
环境变量继承(build_inherited_env_vars()):
| 类别 | 变量 | 原因 |
|---|---|---|
| API 提供商 | ANTHROPIC_API_KEY, ANTHROPIC_BASE_URL, CLAUDE_CODE_USE_BEDROCK… |
Worker 需要访问同一个 API |
| 代理设置 | HTTPS_PROXY, HTTP_PROXY, NO_PROXY… |
网络路由一致性 |
| CA 证书 | SSL_CERT_FILE, NODE_EXTRA_CA_CERTS… |
TLS 验证一致性 |
| 配置目录 | CLAUDE_CONFIG_DIR |
共享 operator 级配置 |
强制覆盖:
1 | env = { |
CLI 标志继承(build_inherited_cli_flags()):
--permission-mode:权限模式传播--model:模型覆盖--settings:配置文件路径--plugin-dir:插件目录--teammate-mode:执行后端模式
plan_mode_required 标志会抑制 --dangerously-skip-permissions,确保安全策略不被绕过。
会话清理
团队的生命周期与 Leader 的会话绑定。cleanup_session_teams() 在会话结束时执行清理:
1 | async def cleanup_session_teams(): |
清理顺序很重要:先杀进程,再删目录。如果先删目录,面板中的 Worker 进程会变成孤儿进程。_kill_orphaned_teammate_panes() 遍历 TeamFile.members,对每个面板后端的成员调用 executor.kill_pane()。
register_team_for_session_cleanup() / unregister_team_for_session_cleanup() 跟踪哪些团队是当前会话创建的,避免清理其他会话的团队。
结语
最后,我们终于可以来尝试回答文章开头的那个问题:一个 harness 框架需要包含哪几点核心内容? 我的个人观点是:
1 | 一个收敛的、可中断的 Agent Loop |
1. 一个收敛的、可中断的 Agent Loop
所有 Harness 系统的本质都是一个 while 循环。既然是 while 循环,那就必须定义循环的终止条件,譬如 OpenHarness 的 run_query() 使用stop_reason == "end_turn"、MAX_CONTINUATIONS 硬上限、token 耗尽触发 compact,SWE-agent 用 max_steps 计数器,AutoGPT 用 cycle_budget。
循环的设计质量直接决定了系统的可靠性,一个好的 Agent Loop 至少需要做到三件事:
- 单一驱动器:整个系统只有一个地方在 while True,所有其他模块(工具、记忆、权限)都是被它调用的。
- 流式事件总线:用
AsyncIterator[StreamEvent]把 LLM 输出、工具执行、状态变更统一成一条事件流。上层 UI 只需要订阅,不需要轮询。 - 优雅降级:token 快满了就 compact(四级渐进压缩),API 挂了就指数退避重试,工具超时就返回错误文本让 LLM 自己判断。永远不要让循环因为一个异常而崩溃。
与之配套的是统一的工具抽象层。我们可以笼统的说:
1 | 一个 Harness 系统的价值 = Agent Loop 的稳定性 × 工具生态的丰富度 × 安全性 |
OpenHarness 的 ToolRegistry 把 37 个内置工具、动态 MCP 适配器、插件 Skill 统一为一个 name → BaseTool 字典,Agent Loop 只需要 registry.get(name).execute(context, params) 一行代码即可调用。
2. 安全是架构级约束
一个能执行 bash 命令、能 write_file 的 Agent,如果没有权限控制,将会是一场灾难,而使用 prompt 向 agent 约束安全行为规范同样十分愚蠢,也因此现在越来越多的设计将 openclaw 封闭在安全的沙箱中。
在这一方面,OpenHarness 确实做了相对充分的工作,譬如使用 DEFAULT(变更需确认)→ PLAN(变更直接拒绝)→ FULL_AUTO(全部放行)的三个层次的权限模式,并设计了不可覆盖的硬编码保护策略。同时,通过 Hook,用户可以注入安全拦截逻辑。而在 Multi-Agent 场景下,Worker 不能自己批准自己的危险操作,权限请求通过文件级邮箱同步回 Coordinator,由人类统一审批。
3. 记忆系统是持续工作的关键
这一点很好理解,没有记忆的 Agent,每次对话都是从零开始。这在工程场景中是不可接受的。
OpenHarness 构建了一套五层记忆体系,每层解决不同时间尺度的问题:
- tool_metadata,通过有界LRU记录当前轮次
- Compact,四级渐进压缩解决上下文过长的问题
- Session Storage,解决关闭-恢复问题
- MEMORY.md,项目级知识沉淀
- Personalization,基于环境事实自动提取
这五层分别对应认知科学中的工作记忆、短期记忆压缩、情景记忆、语义记忆、程序性记忆。它们共同服务于一个目标:让 Agent 在任何时间点都能获得足够的上下文来做出正确决策。